五下数学【期末复习五大专题精炼(专题二:选择)】努力的小梦11个月前更新关注私信0144 百度已收录五下数学【期末复习五大专题精炼(专题二:选择)】此内容为付费资源,请付费后查看梦币9.9黄金会员梦币1钻石会员免费立即购买您当前未登录!建议登陆后购买,可保存购买订单。微信支付联系微信:chen185599521付费资源已售 4 ——预览已结束,还剩23页未读——开通会员后可免费下载高清完整文档 © 版权声明 版权声明 1 本网站名称:梦帆创业网 2 本站永久网址:https://www.mfchuangye.cn/ 3 本网站的文章部分内容可能来源于网络,仅供大家学习与参考,如有侵权,请联系站长 QQ185599521进行删除处理。 4 本站一切资源不代表本站立场,并不代表本站赞同其观点和对其真实性负责。 5 本站一律禁止以任何方式发布或转载任何违法的相关信息,访客发现请向站长举报 6 本站资源大多存储在云盘,如发现链接失效,请联系我们我们会第一时间更新。 THE END学习资料 喜欢就支持一下吧点赞4赞赏 分享QQ空间微博QQ好友海报分享复制链接收藏
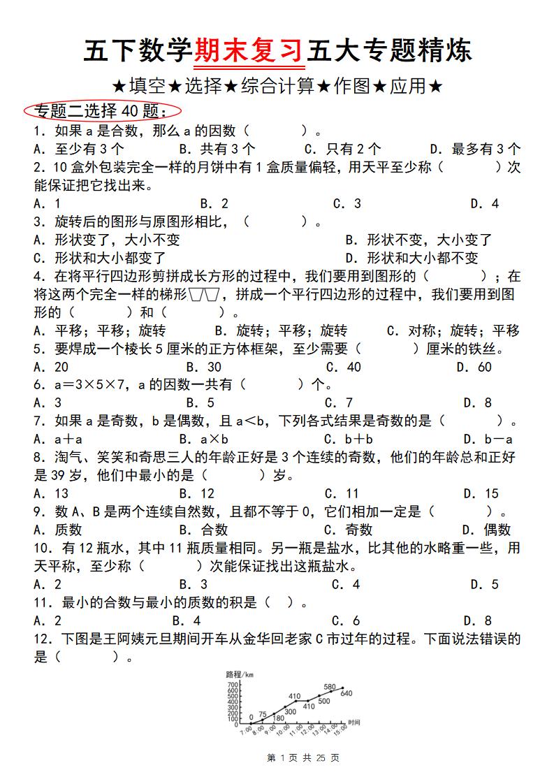
暂无评论内容